



五一前一周,青岛各大房企都在做着“银四”最后的冲刺。鏖战之中,优秀的楼盘项目继续涌现,继续成为引领青岛楼市高质量发展的金质“领军者”;而与此同时,一些含“金”量不足楼盘也因各式各样的问题而被业主们投诉到青岛政务信箱等各大官方渠道。
从上周(4月26日-5月2日)来看,以世茂锦域为代表的十个项目以优秀的成交表现成为当周青岛“金质”楼盘;而时代城翡翠赏等多个项目则因为多次被信用中国通报或被投诉至青岛市政府信箱而显得含“金”量有些堪忧。
置地有声第281期
撰文/单烁 韩笑
编辑/亚楠

“金质”楼盘
世茂两盘入围成交面积前三名
“银四”最后一周,青岛楼市低调收官。
据卓易数据统计,上周(4月26日-5月2日),青岛新房住宅共计成交3263套,环比上涨6.01%,成交均价约为15119元/平,环比下降1.23%。
从上周单盘销售面积TOP10榜单来看,黄岛区、即墨区、城阳区和胶南市各有两盘入榜,崂山区和胶州市各有一个项目入榜。
其中,位于黄岛区昆仑山路与淮河西路交接处西300米的世茂锦域项目,上周以单盘成交面积12907平方米共计111套新房的微弱优势成为单盘榜冠军。
世茂锦域择址西海岸核心腹地辛安片区,占地135500㎡,建筑面积352400㎡,规划建设26栋高层,总户数2200户。
性价比较高是世茂锦域最鲜明的优势之一,据了解该项目均价不到万元线,约为9200元/平,而且带精装还送车位。另外项目距M2/M12(规划中)双地铁交汇站仅约300余米,内部规划约2万㎡欧韵风情街,整体定位是鲜明的刚需盘。
据房天下,目前,世茂锦域在售建面77-144㎡2居-4居产品,预计2022年4月精装交付。
第二名是同样位于黄岛区的文定江山项目,上周成交面积12256㎡,共计129套新房。文定江山位于西海岸江山南路,占地面积33873㎡,建筑面积112936.4㎡,规划建设4栋楼座,395户。项目近邻长江路与香江路两大商圈,配套地铁6号线站点,而且属于开发区核心区域的低总价小户型产品,这些都成为文定江山的主要竞争优势。
据房天下,目前项目已于2021年4月6日加推了1#2#楼座。16500元/㎡。在售户型建面包括约63-77㎡套一、91-95㎡套二、113-132㎡套三,均价16500元/㎡,预计2023年毛坯交付。
第三名世茂璀璨倾城项目位于即墨创智新区核心地段,上周新房住宅销售面积10554㎡,共计88套。项目占地面积6.6万㎡,建筑面积13.14万㎡,共规划18栋住宅楼,其中洋房10栋、小高层8栋,共892户。
项目临近城市主干道盟旺路,且临近青龙高速,距离规划中16号线直线距离项目约500米。除自带的1.6万㎡商业外,周边还有居然之家、满合广场、祥云小镇等商业配套,教育方面,项目西侧紧邻创智新区实验学校,西侧2公里为即墨实验高中,另外,小区北侧还有一所高标准建设的幼儿园。
据房天下,目前,项目在售10#、11#、16#三个楼座,在售建面约101-131㎡套三套四产品,均价12900元/㎡,精装交付。
另外,上周还有大云谷金茂府、天一仁和云玺城、海岸万科城、绿地国科健康科技小镇、和达智慧生态城、灵山湾壹号以及龙湖龙誉城分别成为当周单盘成交面积榜单的第四到第十名。


时代城翡翠赏等项目被投诉
但与上文“金”质楼盘相对应的,是一些青岛项目也在上周因为安全或质量问题被遭到了投诉。
据统计,上周青岛时代城翡翠赏、东城水岸等多个项目在信用中国、青岛政务信箱等主要官方渠道中遭到了曝光或网友投诉。
1.时代城翡翠赏
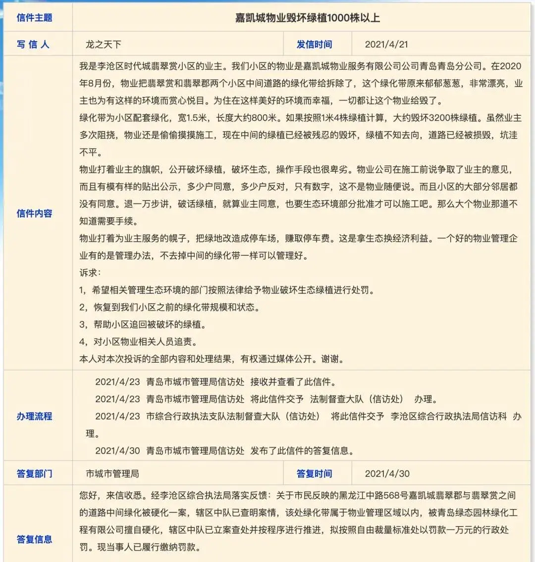
2021年4月20日有网友在青岛政务网公开信箱留言反映嘉凯城物业毁坏绿植改造为停车场、赚取停车费的问题。
该网友表示,自己是李沧区时代城翡翠赏小区的业主,小区的物业是嘉凯城物业服务有限公司青岛分公司。2020年8月份,物业拆除了翡翠赏和翡翠郡两个小区中间道路宽1.5米,长度约800米的绿化。
据该网友描述,期间业主多次阻挠无果,现该片绿植已经被毁坏、不知去向,道路已被损毁、坑洼不平。且该网友称物业已把绿地改造成停车场,赚取停车费。
2021年4月30日,青岛市城市管理局对此做出了答复:经李沧区综合执法局落实反馈:关于市民反映的黑龙江中路568号嘉凯城翡翠郡与翡翠赏之间的道路中间绿化被硬化一案,辖区中队已查明案情,该处绿化带属于物业管理区域以内,被青岛绿态园林绿化工程有限公司擅自硬化,辖区中队已立案查处并按程序进行推进,拟按照自由裁量标准处以罚款一万元的行政处罚。现当事人已履行缴纳罚款。

图片来源:青岛政务网
2.东城水岸
2021年4月20日有网友在青岛政务网公开信箱留言反映东城水岸小区办不了房产证的问题。
该网友表示他在东城水岸小区16#17#24#的三栋商品房已经购买了十年,但由于开发商与承建商的纠纷,一直办不了房产证,导致业主不能落户,孩子不能上学,房子不能交易,已经影响了三栋楼180多户居民的生活,希望有关部门能尽快协调办理房产证。
2021年4月29日,李沧区政府对此做出了答复:首先感谢您对我区政府信箱的信任与支持,关于您反映的问题,经我区城市管理局落实,目前该项目正在进行结构安全鉴定,待鉴定结果出具后将督促开发单位加快办证进程。

图片来源:青岛政务网
3.紫城御都
2021年4月27日有网友在青岛政务网公开信箱留言咨询紫城御都整体信号差的问题。
该网友表示紫城御都小区的移动联通电信的手机信号整体信号差,虽然此前移动公司在楼顶安装了自己的设备、改善了信号,但由于信号塔在植物园处,因此目前紫城御都小区的信号覆盖仍很差,仍无法满足日常网络需求。
2021年4月28日,胶州市政府对此做出了答复:经胶州市科技和工业信息化局落实,铁塔公司已联系该用户,正逐步排查信号差的原因。

图片来源:青岛政务网