



“金九”第四周青岛新房市场小幅“升温”,但仍不及淡季周均成交量。据卓易数据统计,上周(9月20日-9月26日),青岛新房住宅共计成交1922套,环比上涨21.34%。
价格方面,上周新房成交均价约为14372元/㎡,环比下降7.71%,虽然出现小幅波动,但整体较为稳定。从区域来看,在上周(9月20日-9月26日)期间,即墨区在多盘热销的助力下,以断崖式优势领跑全市,成为区域成交冠军。但值得注意的是,青岛楼市中各项目的表现仍良莠不齐。
一方面,市场中涌现出以恒大悦珑台为代表的多个项目,以优异的成交表现成为当周青岛“金质”楼盘;而同时仍有K2海棠湾等项目则因为质量或信誉问题,而被信用中国公示处罚,或被投诉至青岛市政府信箱。
“金质”楼盘:即墨单盘发力
霸榜“半壁江山”
从区域成交情况来看,上周区域销量排名变动不大。
即墨区单周成交781套共计成交面积110378㎡成为区域成交榜榜首。
值得注意的是,上周即墨区能够取得如此佳绩,得益于多个项目的高效去化,特别是恒大悦珑台上周成交484套共计76112㎡,荣登单盘榜榜首;即墨旭辉银盛泰星河城上周成交40套共计3827㎡,位列单盘榜季军;世茂璀璨倾城上周成交35套共计4111㎡,位列单盘榜第4名;海尔产城创翡翠公园上周成交23套共计3043㎡,位列单盘榜第8名;紫金华府上周成交22套共计2709㎡,位列单盘榜第10名。
上周城阳区单周共计成交249套,成交面积27978㎡,荣居区域成交榜亚军。位于城阳卓越青岚郡项目,上周成交26套共计2491㎡,位列单盘榜第5名;绿地国科健康科技小镇项目上周成交26套共计2830㎡,位列单盘榜第6名。
另外,区域成交榜第三名老胶南片区单周成交量230套,成交面积28324㎡。而老胶南片区只有海岸万科城一个项目登上单盘榜,上周成交23套共计2498㎡,位列单盘榜第7名。

图片来源:卓易数据
其它区域方面,胶州市上周新房成交共计173套,新房总成交面积20696㎡,位列区域成交榜第四;黄岛区上周成交新房共计145套,总成交面积17795㎡,位列区域成交榜第五;远郊区平度市上周新房成交共计85套,新房总成交面积10331㎡,位列区域成交榜第六;同为远郊区的莱西市上周新房成交共计82套,新房总成交面积10057㎡;高新区上周成交新房29套共计4018㎡。
主城区中,上周李沧区稳居主城区新房成交冠军,上周新房成交共计53套,新房总成交面积6242㎡;其次为崂山区,上周新房成交共计43套,新房总成交面积6083㎡;四方区上周成交共计27套,新房总成交面积2761㎡;市北区上周新房成交共计23套,新房总成交面积3016㎡;市南区上周仅成交2套新房,总成交面积316㎡。

图片来源:卓易数据
K2海棠湾等项目被投诉
但与上文“金”质楼盘相对应的,是一些青岛项目也在上周因为安全或质量问题遭到曝光。
上周,K2海棠湾、世纪华庭等多个项目或房企在信用中国、青岛政务信箱等主要官方渠道中,遭到了曝光或网友投诉。
1.K2海棠湾
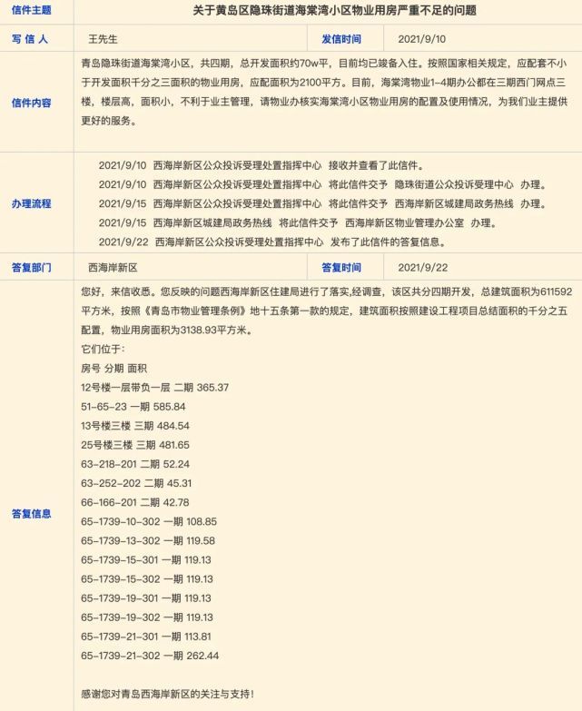
2021年9月10日,有一名网友在青岛政务网公开信箱留言反映K2海棠湾小区物业用房的问题。
该网友表示,青岛隐珠街道K2海棠湾小区,共四期,总开发面积约70w平,目前均已竣备入住。按照国家相关规定,应配套不小于开发面积千分之三面积的物业用房,应配面积为2100平方。目前,K2海棠湾物业1-4期办公都在三期西门网点三楼,楼层高,面积小,不利于业主管理,请物业办核实K2海棠湾小区物业用房的配置及使用情况。
2021年9月22日,西海岸新区对此做出了答复:您反映的问题西海岸新区住建局进行了落实,经调查,该区共分四期开发,总建筑面积为611592平方米,按照《青岛市物业管理条例》地十五条第一款的规定,建筑面积按照建设工程项目总结面积的千分之五配置,物业用房面积为3138.93平方米。(详情见下图)

图片来源:青岛政务网
2.世纪华庭
2021年9月16日,有一名网友在青岛政务网公开信箱留言反映世纪华庭小区健身设施无故被拆的问题。
该网友表示,自己是崂山区世纪华庭小区的业主,今年上半年世纪华庭小区广场上的部分健身设施被拆除,仅剩下2-3件健身设施,功能少设施陈旧,远远不能满足居民的生活需要,上学的孩子锻炼的单双杠都没有,要求尽快安装新的健身器材,安装单双杠,满足居民使用需求。
2021年9月23日,崂山区政府对此做出了答复:经落实,崂山区健身器材服务维修队巡查时发现,世纪华庭小区健身器材“天梯”已到报废年限并且底部已锈透,存在安全隐患,为了居民安全由崂山区服务维修队进行切除,2019年,社区为世纪华庭小区新安装的其他健身器材在正常使用中。

图片来源:青岛政务网